В последние годы всё большее внимание исследователей привлекают вещества, способные модулировать энергетический обмен клеток через воздействие на митохондрии — «электростанции» наших клеток. Одним из таких соединений является BAM15 (N,N-benzyl-3-(trifluoromethyl)benzamide), синтетическая малая молекула, демонстрирующая уникальные метаболические и защитные свойства. В отличие от классических разобщителей, таких как 2,4-динитрофенол (DNP), BAM15 сочетает высокую эффективность с значительно более низкой токсичностью, что делает его перспективным кандидатом для терапии ожирения, диабета 2 типа, жировой болезни печени и других заболеваний, связанных с нарушением энергетического гомеостаза.
Химическое происхождение и структура
BAM15 — это синтетическое органическое соединение, впервые описанное в 2019 году группой учёных под руководством доктора Марка Хопкинса (Johns Hopkins University) и сотрудников NIH. Молекула была создана в рамках рационального дизайна новых митохондриальных разобщителей, направленного на поиск безопасной альтернативы DNP — мощному, но крайне токсичному веществу, запрещённому в клинической практике с середины XX века.
Химическая формула: C₁₉H₂₁F₃N₂O₂
Молекулярная масса: ~354.4 г/моль
Структурные особенности:
— Ароматическое бензильное ядро
— Трифторметильная группа (–CF₃), повышающая липофильность и метаболическую стабильность
— Карбоксамидная связь, обеспечивающая селективность и устойчивость к деградации
Эта структура позволяет BAM15 эффективно проникать через липидные мембраны, включая внутреннюю мембрану митохондрий, не нарушая при этом целостности плазматической мембраны клетки — ключевое преимущество перед DNP.
Основные свойства BAM15
1. Митохондриальный разобщитель
BAM15 относится к классу протонных разобщителей. Его основное действие — нарушение сопряжения между электрон-транспортной цепью (ЭТЦ) и синтезом АТФ в митохондриях.
2. Селективность к митохондриям
В отличие от DNP, который свободно диффундирует через любые биологические мембраны, BAM15 проявляет избирательное действие на митохондрии. Он не вызывает деполяризацию плазматической мембраны, что снижает риск клеточной токсичности и нарушений ионного гомеостаза.
3. Отсутствие гипертермии при терапевтических дозах
Одним из самых опасных побочных эффектов DNP является неконтролируемое повышение температуры тела (гипертермия), которое может привести к летальному исходу. BAM15 не вызывает значимой гипертермии даже при дозах, эффективных для изменения метаболизма, благодаря более умеренному и контролируемому разобщению.
4. Антиоксидантный эффект
BAM15 снижает образование реактивных форм кислорода (ROS) в митохондриях. Это особенно важно при патологических состояниях, сопровождающихся окислительным стрессом (например, ишемия-реперфузия, нейродегенерация, старение).
5. Метаболическая активность
Исследования на мышах показали, что BAM15:
— Увеличивает расход энергии (термогенез)
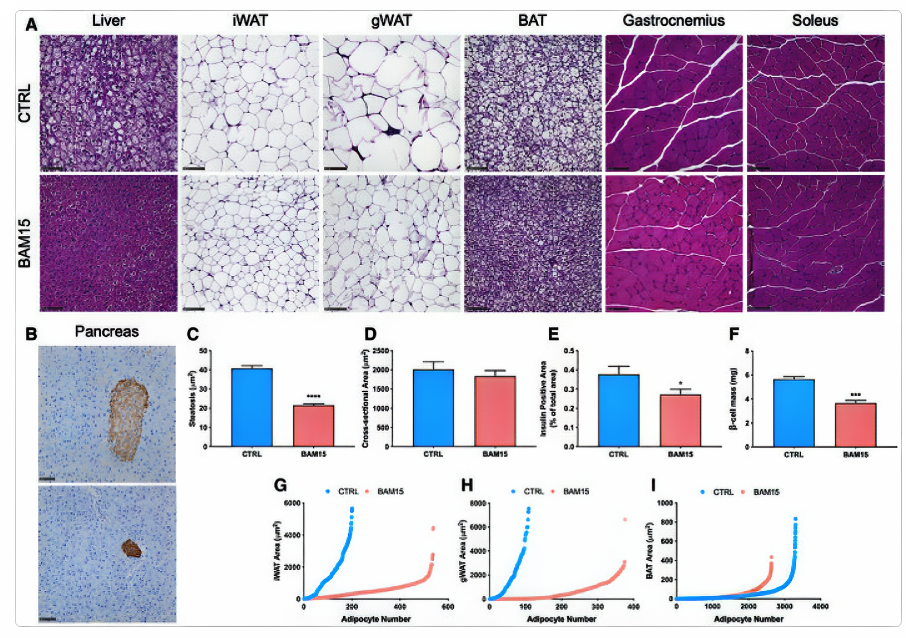
— Снижает накопление жировой массы даже на фоне высококалорийной диеты
— Улучшает чувствительность к инсулину
— Защищает печень от стеатоза (жирового перерождения)
Механизм действия BAM15
Как работает нормальное окислительное фосфорилирование?
В здоровых митохондриях электроны от NADH и FADH₂ передаются по цепи комплексов I–IV, что приводит к выбросу протонов (H⁺) из матрикса в межмембранное пространство. Это создаёт электрохимический градиент (протон-моторная сила), который затем используется АТФ-синтазой (комплекс V) для синтеза АТФ из АДФ и фосфата.
Как BAM15 нарушает этот процесс?
BAM15 действует как липофильный слабый основный разобщитель. Его механизм можно описать следующим образом:
1. Проникновение в митохондрии: благодаря липофильности BAM15 легко проходит через внешнюю и внутреннюю мембраны митохондрий.
2. Перенос протонов: в кислой среде межмембранного пространства BAM15 связывает протон (становится катионом), затем диффундирует обратно в матрикс, где отдаёт протон (возвращается в нейтральную форму).
3. «Замыкание» градиента: этот цикл обходит АТФ-синтазу, позволяя протонам возвращаться в матрикс без синтеза АТФ.
4. Рассеивание энергии: энергия, которая могла бы быть сохранена в виде АТФ, вместо этого выделяется в виде тепла (термогенез).
5. Компенсаторное усиление дыхания: клетка пытается восполнить дефицит АТФ, увеличивая потребление кислорода и окисление субстратов (жиров, глюкозы).
Важно: BAM15 не ингибирует дыхательную цепь — напротив, он стимулирует митохондриальное дыхание, что отличает его от ингибиторов (например, ротенона или антимицина A).
Отличие от DNP
| Свойство | DNP | BAM15 |
| Проницаемость | Через все мембраны | Преимущественно митохондрии |
| Гипертермия | Выраженная, опасная | Минимальная или отсутствует |
| Влияние на плазм. мемб. | Да (деполяризация) | Нет |
| ROS-продукция | Может увеличивать | Снижает |
| Терапевтическое окно | Очень узкое | Шире |
Потенциальные терапевтические применения
Хотя BAM15 пока не одобрен для применения у человека, доклинические данные открывают широкие перспективы:
— Ожирение и метаболический синдром: за счёт увеличения расхода энергии и улучшения липидного обмена.
— Сахарный диабет 2 типа: улучшение инсулинорезистентности.
— Неалкогольная жировая болезнь печени (НАЖБП): снижение гепатостеатоза.
— Ишемия-реперфузионное повреждение: защита сердца и мозга за счёт снижения ROS.
— Нейродегенеративные заболевания: потенциальная роль в моделях болезней Паркинсона и Альцгеймера.
— Продление здоровой продолжительности жизни: в экспериментах на модельных организмах разобщители продлевают жизнь.
Текущий статус исследований (на начало 2026 года)
— Все данные получены на клеточных культурах и мышиных моделях.
— Токсикологические исследования продолжаются.
— Человеческие испытания не проводились.
— BAM15 доступен только для научных исследований.
BAM15 представляет собой важный шаг вперёд в разработке безопасных митохондриальных модуляторов. Его способность стимулировать энергетический обмен, снижать окислительный стресс и улучшать метаболическое здоровье без серьёзных побочных эффектов делает его одним из самых многообещающих кандидатов в новом поколении «метаболических терапевтиков».
| Характеристика | BAM15 | DNP (2,4-динитрофенол) | FCCP (Carbonyl cyanide-p-trifluoromethoxyphenylhydrazone) | Niclosamide (Никлозамид) |
| Тип соединения | Синтетическая малая молекула (ароматический амид) | Синтетический фенол | Синтетический гидразон | Противогельминтный препарат (салициланалид) |
| Молекулярная масса | ~354 г/моль | 184 г/моль | 317 г/моль | 327 г/моль |
| Механизм разобщения | Перенос протонов через внутр. мембрану митохондрий | То же | То же | То же (в кислой среде действует как слабая кислота) |
| Селективность к митохондриям | Высокая — не влияет на плазматическую мембрану | Низкая — проникает через все мембраны | Низкая — сильно деполяризует клеточные мембраны | Умеренная — также влияет на лизосомы, Wnt-сигналинг |
| Влияние на ROS | Снижает митохондриальный ROS | Может увеличивать ROS | Часто увеличивает ROS | Может снижать или увеличивать (зависит от контекста) |
| Гипертермия | Отсутствует или минимальна при эффективных дозах | Выраженная, потенциально смертельная | Вызывает значительное повышение температуры в клетках | Не вызывает системной гипертермии |
| Токсичность in vivo | Низкая в терапевтическом диапазоне | Очень высокая (летальная доза близка к терапевтической) | Высокая — используется только in vitro | Низкая (одобрен FDA для перорального применения) |
| Биодоступность | Хорошая (перорально активен у мышей) | Высокая | Плохая (нестабилен in vivo) | Умеренная; плохо растворим, но активен in vivo |
| Клиническое применение | Только доклинические исследования | Запрещён (использовался в 1930-х) | Только in vitro / эксперименты | Одобрен FDA как противоглистный препарат; изучается для онкологии, вирусных инфекций, метаболических заболеваний |
| Дополнительные мишени | В основном — митохондрии | Неспецифичен | Неспецифичен | Ингибирует Wnt/β-catenin, mTOR, Notch, STAT3, SARS-CoV-2 репликацию |
| Перспективы для терапии ожирения/диабета | Высокие (улучшает инсулинорезистентность, снижает жировую массу) | Исторически эффективен, но неприемлемо токсичен | Не применим in vivo | Умеренные — изучается, но менее эффективен как разобщитель |








